Hello Composers š,
In this post, we are going to dive deep into the internals of Composition Local API of Jetpack Compose.
When you call LocalContentColor.current in your Compose code, a lot happens behind the scenes. Behind that simple property access lies a smart system of persistent maps, value holders, and composer integration that passes values down your composition tree efficiently. In this deep dive, weāll trace that journey through the actual AndroidX source code and understand exactly how CompositionLocal works under the hood.
š¤ What Problem Does CompositionLocal Solve?
Compose passes data through the composition tree explicitly via parameters to composable functions. While this is often the simplest approach, it becomes annoying when:
- Data is needed by many components deep in the tree (prop drilling)
- Components need to pass data between one another while keeping implementation details private
CompositionLocal provides an implicit way to have data flow through a composition hierarchy without explicitly passing it through every intermediate composable. Think of it like āambientā data thatās just there when you need it.
If you need a quick refresher, here is the basic usage pattern:
// 1. Create the Local
val LocalUser = compositionLocalOf { "Guest" }
@Composable
fun App() {
// 2. Provide a value
CompositionLocalProvider(LocalUser provides "Alice") {
UserProfile()
}
}
@Composable
fun UserProfile() {
// 3. Consume the value (magic!) šŖ
val name = LocalUser.current
Text("Hello, $name")
}
š Prerequisites
This article assumes youāre familiar with:
- Compose basics (composables, recomposition,
remember) - State in compose (
MutableStateandmutableStateOffor state management) - Basic Kotlin features (data classes, lambdas,
lazydelegate) - Have used Composition local API (like
LocalContext,LocalContentColor, etc)
šŗļø What Weāll Explore
In this deep dive, weāll cover:
- The Type Hierarchy - How
CompositionLocal,ProvidableCompositionLocal, and their variants are structured - Factory Functions - What
compositionLocalOf,staticCompositionLocalOf, andcompositionLocalWithComputedDefaultOfactually create - Providing & Consuming - How
CompositionLocalProviderand.currentwork, plus passing locals between compositions - Under the Hood - The internal machinery: Value Holders, Persistent Maps, and Composer integration
- Practical Insights - Performance considerations and common pitfalls to avoid
Letās start by understanding the class hierarchy that makes it all possible.
šļø The Type Hierarchy
At the heart of the CompositionLocal system is a carefully designed class hierarchy:

Understanding the hierarchy:
CompositionLocal<T>is the sealed base class that holds thecurrentproperty you use to read values. Itās sealed so that all implementations are controlled within the Compose runtime.ProvidableCompositionLocal<T>adds the ability to provide values usingprovides,providesDefault, andprovidesComputed.- The three concrete implementations (
Dynamic,Static,Computed) decide how values are stored and how changes trigger recomposition.
The Base Class: CompositionLocal
// Source: CompositionLocal.kt
@Stable
public sealed class CompositionLocal<T>(defaultFactory: () -> T) {
// Stores the default value lazily - only computed when actually needed
internal open val defaultValueHolder: ValueHolder<T> =
LazyValueHolder(defaultFactory)
// Called during recomposition to check if the ValueHolder
// can be reused or if a new one needs to be created
internal abstract fun updatedStateOf(
value: ProvidedValue<T>,
previous: ValueHolder<T>?,
): ValueHolder<T>
// The public API - asks the Composer to find the current value
@OptIn(InternalComposeApi::class)
public inline val current: T
@ReadOnlyComposable @Composable get() = currentComposer.consume(this)
}
The @Stable annotation tells the Compose compiler that this class has stable equality - two instances with the same data are considered equal. The current property is marked @ReadOnlyComposable, meaning it only reads from the composition and doesnāt change it. This lets the compiler make certain optimizations.
What if you try to access .current outside a @Composable function? Youāll get a compile-time error:
ā@Composable invocations can only happen from the context of a @Composable functionā.
The Compose compiler enforces this because current needs access to currentComposer, which only exists during composition.
ProvidableCompositionLocal: The Provider Interface
// Source: CompositionLocal.kt
@Stable
public abstract class ProvidableCompositionLocal<T> internal constructor(defaultFactory: () -> T) :
CompositionLocal<T>(defaultFactory) {
// Subclasses implement this to create the right ProvidedValue
internal abstract fun defaultProvidedValue(value: T): ProvidedValue<T>
// Always overrides any parent-provided value
public infix fun provides(value: T): ProvidedValue<T> = defaultProvidedValue(value)
// Only provides if no ancestor has already provided this local
public infix fun providesDefault(value: T): ProvidedValue<T> =
defaultProvidedValue(value).ifNotAlreadyProvided()
// Provides a lambda that computes the value on each read
// The lambda runs in CompositionLocalAccessorScope, letting
// it read other locals
public infix fun providesComputed(
compute: CompositionLocalAccessorScope.() -> T
): ProvidedValue<T> =
ProvidedValue(
compositionLocal = this,
value = null, // No static value
explicitNull = false,
mutationPolicy = null,
state = null,
compute = compute, // Store the computation lambda
isDynamic = false,
)
}
The infix modifier enables the clean DSL syntax: LocalColor provides Color.Red. The three methods serve different purposes:
provides- Always sets the value, overriding any parent-provided value.providesDefault- Only sets the value if no ancestor has already provided it. Useful for library components that want to offer a default but respect app-level overrides:
// Library code: provide a default, but let app override
@Composable
fun LibraryUsage() {
CompositionLocalProvider(
LocalAnalytics providesDefault NoOpAnalytics()
) {
LibraryComponent()
}
}
// App code: this takes precedence over the library's default
@Composable
fun App() {
CompositionLocalProvider(
LocalAnalytics provides RealAnalytics()
) {
LibraryUsage() // Uses RealAnalytics, not NoOpAnalytics
}
}
providesComputed- Derives the value from other CompositionLocals.
The providesComputed option is powerful - it lets you derive values from other CompositionLocals. The lambda runs in CompositionLocalAccessorScope:
// Source: CompositionLocal.kt
public interface CompositionLocalAccessorScope {
// Extension property to read other locals inside computed lambdas
public val <T> CompositionLocal<T>.currentValue: T
}
Inside a providesComputed lambda, you use LocalXxx.currentValue (not .current) to read other locals.
Why .currentValue instead of .current? The .current property requires being inside a @Composable function (itās marked @Composable), but the providesComputed lambda isnāt composable - itās just a regular lambda. The .currentValue extension property reads directly from the scopeās map without needing a composition context.
Hereās a complete example:
// Define the locals
val LocalBaseColor = compositionLocalOf { Color.Blue }
val LocalAccentColor = compositionLocalOf { Color.Blue }
@Composable
fun ThemedContent() {
// Provide both: one with a value, one computed from the other
CompositionLocalProvider(
LocalBaseColor provides Color.Red,
LocalAccentColor providesComputed {
// 'this' is CompositionLocalAccessorScope,
// so we use .currentValue
LocalBaseColor.currentValue.copy(alpha = 0.5f)
}
) {
// When LocalBaseColor changes, LocalAccentColor
// automatically reflects it
val accent = LocalAccentColor.current // Color.Red with 0.5 alpha
Text("Accent color applied", color = accent)
}
}
[!NOTE] The compute lambda runs on every read of the local, not reactively. Keep computations cheap.
ā” Dynamic vs Static: The Performance Trade-off
The two main implementations differ in a single but important flag:
// Source: CompositionLocal.kt
internal class DynamicProvidableCompositionLocal<T>(
// Controls when values are "different"
private val policy: SnapshotMutationPolicy<T>,
defaultFactory: () -> T,
) : ProvidableCompositionLocal<T>(defaultFactory) {
override fun defaultProvidedValue(value: T) =
ProvidedValue(
compositionLocal = this,
value = value,
explicitNull = value === null,
mutationPolicy = policy,// Used for change detection
state = null,
compute = null,
isDynamic = true, // ā This flag changes everything!
)
}
// Source: CompositionLocal.kt
internal class StaticProvidableCompositionLocal<T>(
defaultFactory: () -> T
) : ProvidableCompositionLocal<T>(defaultFactory) {
override fun defaultProvidedValue(value: T) =
ProvidedValue(
compositionLocal = this,
value = value,
explicitNull = value === null,
mutationPolicy = null, // No mutation policy needed
state = null,
compute = null,
isDynamic = false, // ā Static behavior
)
}
The isDynamic flag decides the recomposition strategy:

Why two strategies? First, a quick note on the snapshot system: This is Composeās change-tracking mechanism. When you read state.value, Compose records that your composable depends on that state. When the state changes later, Compose knows exactly which composables need to recompose - itās like an automatic subscription system.
- Dynamic wraps values in
MutableState, so the snapshot system tracks exactly which composables read the value. When the value changes, only those specific composables recompose. This is great for values that change often (theme colors, user preferences). - Static stores values directly without snapshot tracking. When the value changes, Compose doesnāt know who read it, so it must recompose the entire subtree under the provider. This sounds wasteful, but it skips the overhead of snapshot tracking - perfect for values that rarely or never change (Android Context, configuration objects).
š Factory Functions
These are the APIs you use to create CompositionLocals:
// Source: CompositionLocal.kt
// Creates a dynamic local with optional custom equality policy
public fun <T> compositionLocalOf(
policy: SnapshotMutationPolicy<T> = structuralEqualityPolicy(),
defaultFactory: () -> T,
): ProvidableCompositionLocal<T> = DynamicProvidableCompositionLocal(policy, defaultFactory)
// Creates a static local - use for values that rarely change
public fun <T> staticCompositionLocalOf(defaultFactory: () -> T): ProvidableCompositionLocal<T> =
StaticProvidableCompositionLocal(defaultFactory)
// Creates a local whose default is computed from other locals
public fun <T> compositionLocalWithComputedDefaultOf(
defaultComputation: CompositionLocalAccessorScope.() -> T
): ProvidableCompositionLocal<T> = ComputedProvidableCompositionLocal(defaultComputation)
The policy parameter in compositionLocalOf is often ignored but important. By default, it uses structuralEqualityPolicy() which compares values using ==. For large objects or objects with expensive equality checks, you might want referenceEqualityPolicy() (uses ===) or a custom policy.
š Providing and Consuming Values
Now that we know how to create CompositionLocals, letās see how to provide and consume values. This is the API youāll use most often.
ProvidedValue: The Key-Value Pair
When you write LocalColor provides Color.Red, the provides infix function creates a ProvidedValue:
// Source: Composer.kt
public class ProvidedValue<T>
internal constructor(
// The CompositionLocal key this value is for
public val compositionLocal: CompositionLocal<T>,
// The actual value (may be null if using state or compute)
value: T?,
// True if null was explicitly provided (vs. unset)
private val explicitNull: Boolean,
// For dynamic locals: how to compare values for changes
internal val mutationPolicy: SnapshotMutationPolicy<T>?,
// For dynamic locals: an existing State to reuse
internal val state: MutableState<T>?,
// For computed locals: the computation lambda
internal val compute: (CompositionLocalAccessorScope.() -> T)?,
// True if this should use snapshot tracking
internal val isDynamic: Boolean,
) {
private val providedValue: T? = value
// Whether this value can override a parent-provided value
// Set to false by providesDefault()
public var canOverride: Boolean = true
private set
// Gets the effective value, handling the different ways a
// value can be stored
internal val effectiveValue: T
get() = when {
explicitNull -> null as T
state != null -> state.value // Read from State
providedValue != null -> providedValue // Use direct value
else -> composeRuntimeError("Unexpected form of a provided value")
}
// Returns this with canOverride = false (for providesDefault)
internal fun ifNotAlreadyProvided() = this.also { canOverride = false }
}
The multiple nullable fields (value, state, compute) represent different āmodesā of providing a value. Only one is typically active at a time:
| Mode | Primary field | When used |
|---|---|---|
| Direct value | value | Initial provides call (both static and dynamic) |
| State reuse | state | When reusing an existing DynamicValueHolder across recompositions |
| Computed | compute | providesComputed |
The isDynamic flag determines whether the value eventually gets wrapped in a MutableState (by the ValueHolder), not which field is used in ProvidedValue itself.
CompositionLocalProvider
The composable that sets up a new scope:
// Source: CompositionLocal.kt
@Composable
@NonSkippableComposable // Must always execute - can't be skipped even if inputs unchanged
public fun CompositionLocalProvider(
vararg values: ProvidedValue<*>,
content: @Composable () -> Unit,
) {
// Tell the composer we're starting a provider block
currentComposer.startProviders(values)
// Execute the content with the new scope active
content()
// Tell the composer we're done - restore the previous scope
currentComposer.endProviders()
}
The @NonSkippableComposable annotation is important - even if the provided values havenāt changed, we must execute this composable to maintain the scope stack correctly.
API Variants:
| Function | Use Case |
|---|---|
CompositionLocalProvider(vararg values, content) | Multiple values |
CompositionLocalProvider(value, content) | Single value (avoids array allocation) |
CompositionLocalProvider(context, content) | From a captured CompositionLocalContext |
withCompositionLocal(value, content): T | Returns a value (non-Unit) |
withCompositionLocals(vararg values, content): T | Multiple values, returns a value |
The withCompositionLocal variants are useful when you need to return a value from the content block instead of just rendering UI:
// Example: Measure text with a specific density
@Composable
fun measureTextWidth(text: String, customDensity: Density): Int {
val textMeasurer = rememberTextMeasurer()
// Temporarily use custom density and return the measured width
return withCompositionLocal(LocalDensity provides customDensity) {
textMeasurer.measure(text).size.width // Returns Int, not Unit
}
}
š Passing Locals Between Compositions
Sometimes you need to pass CompositionLocals to a composition that isnāt a direct child - like a Dialog, Popup, or a custom composition created via Composition(). Compose provides CompositionLocalContext for this:
// Source: CompositionLocal.kt
public class CompositionLocalContext internal constructor(
internal val compositionLocals: PersistentCompositionLocalMap
) {
// Wraps the persistent map and provides equals/hashCode
}
Capturing the current context:
// Source: Composables.kt
public val currentCompositionLocalContext: CompositionLocalContext
@Composable
get() =
CompositionLocalContext(
currentComposer.buildContext().getCompositionLocalScope()
)
When do you need this? Components like Dialog and Popup create separate window compositions - theyāre not children in the composition tree. Without special handling, your theme colors and other locals wouldnāt flow through.
Realistic example - Custom Dialog:
@Composable
fun MyScreen() {
var showDialog by remember { mutableStateOf(false) }
// We're inside MaterialTheme, so LocalContentColor is available
Button(onClick = { showDialog = true }) {
Text("Show Dialog")
}
if (showDialog) {
// Capture ALL current locals before entering the dialog
val capturedContext = currentCompositionLocalContext
Dialog(onDismissRequest = { showDialog = false }) {
// Dialog creates a NEW composition (separate window)
// Without this, LocalContentColor would be the default,
// not the theme's!
CompositionLocalProvider(capturedContext) {
Surface {
Text(
"This text uses the theme's content color!",
color = LocalContentColor.current // ā
Works
)
}
}
}
}
}
How it works internally:
The CompositionContext abstract class has a getCompositionLocalScope() method. When you create a child composition (like inside Dialog), it calls this method on its parent context to inherit locals. By providing capturedContext, youāre bridging the gap between separate compositions.
š§ Under the Hood: The Internal Implementation
Now that weāve covered how to use CompositionLocals, letās dive into how they actually work. Weāll explore three key pieces:
- Value Holders - How values are stored
- Persistent Maps - How scopes are organized
- Composer Integration - How the runtime manages it all
š¦ Value Holders: The Storage Mechanism
Values in the CompositionLocal system are wrapped in ValueHolder instances. This abstraction allows different storage strategies depending on whether the value is dynamic, static, computed, or a default:

The four holder types serve different purposes:
| Holder | Storage | When Used | Snapshot Tracked? |
|---|---|---|---|
StaticValueHolder | Direct value | Static locals | ā No |
DynamicValueHolder | MutableState<T> | Dynamic locals | ā Yes |
ComputedValueHolder | Lambda | providesComputed | Depends on what it reads |
LazyValueHolder | Lazy delegate | Default values | ā No |
StaticValueHolder
The simplest holder - a direct wrapper around the value:
// Source: ValueHolders.kt
internal data class StaticValueHolder<T>(val value: T) : ValueHolder<T> {
// Simply returns the stored value - no indirection
override fun readValue(map: PersistentCompositionLocalMap): T = value
override fun toProvided(local: CompositionLocal<T>): ProvidedValue<T> =
ProvidedValue(
compositionLocal = local,
value = value,
explicitNull = value === null, // Handle explicit null vs unset
mutationPolicy = null,
state = null,
compute = null,
isDynamic = false,
)
}
Because itās a data class, equality comparison is automatic - two StaticValueHolders with the same value are equal. This helps with efficient change detection during recomposition.
DynamicValueHolder
The key to fine-grained recomposition:
// Source: ValueHolders.kt
internal data class DynamicValueHolder<T>(val state: MutableState<T>) : ValueHolder<T> {
// Reading state.value registers a read in the snapshot system
// This is how Compose knows to recompose only the readers
// when value changes
override fun readValue(map: PersistentCompositionLocalMap): T =
state.value
override fun toProvided(local: CompositionLocal<T>): ProvidedValue<T> =
ProvidedValue(
compositionLocal = local,
value = null,
explicitNull = false,
mutationPolicy = null,
state = state, // Pass the State so it can be reused across recompositions
compute = null,
isDynamic = true,
)
}
The magic happens in readValue(): accessing state.value is a snapshot read. The snapshot system records this read against the current RecomposeScope. Later, when state.value is written, only the scopes that read it get invalidated. šÆ
ComputedValueHolder
For values derived from other locals:
// Source: ValueHolders.kt
internal data class ComputedValueHolder<T>(
val compute: CompositionLocalAccessorScope.() -> T
) : ValueHolder<T> {
// The map IS the scope - it implements CompositionLocalAccessorScope
// This lets the compute lambda access other locals via
// `LocalXxx.currentValue`
override fun readValue(map: PersistentCompositionLocalMap): T =
map.compute()
override fun toProvided(local: CompositionLocal<T>): ProvidedValue<T> =
ProvidedValue(
compositionLocal = local,
value = null,
explicitNull = false,
mutationPolicy = null,
state = null,
compute = compute, // Store the lambda, not the computed value
isDynamic = false,
)
}
Notice that readValue calls map.compute() - the map itself implements CompositionLocalAccessorScope. Inside your compute lambda, you can call LocalOtherThing.currentValue to read other locals. This creates a dependency chain: if the upstream local changes, your computed value updates automatically.
LazyValueHolder
Used for default values to avoid unnecessary computation:
// Source: ValueHolders.kt
internal class LazyValueHolder<T>(
valueProducer: () -> T
) : ValueHolder<T> {
// Kotlin's lazy delegate - computed once on first access
private val current by lazy(valueProducer)
override fun readValue(map: PersistentCompositionLocalMap): T = current
// Defaults can't be re-provided - this is an error
override fun toProvided(local: CompositionLocal<T>): ProvidedValue<T> =
composeRuntimeError("Cannot produce a provider from a lazy value holder")
}
Note this is a class, not a data class - each instance is unique. The lazy delegate makes sure the default factory runs at most once, even if multiple composables read the default.
šŗļø The Persistent Map Architecture
CompositionLocals are organized in persistent (immutable) maps. Understanding this architecture is key to understanding how scopes work:
How scope resolution works:
When you call LocalXxx.current, the composer looks for the key in the current scope. Each CompositionLocalProvider creates a new scope that contains its provided values merged with the parent scope. The arrows show inheritance - Provider 3ās scope contains all values from providers 1, 2, and 3, plus any unprovided defaults from the root.
The āpersistentā in persistent map means these maps use structural sharing. When Provider 3 adds one value to Provider 2ās scope, it doesnāt copy the entire map - it creates a new map that shares most of its structure with the parent. This makes scope creation O(log n) instead of O(n).
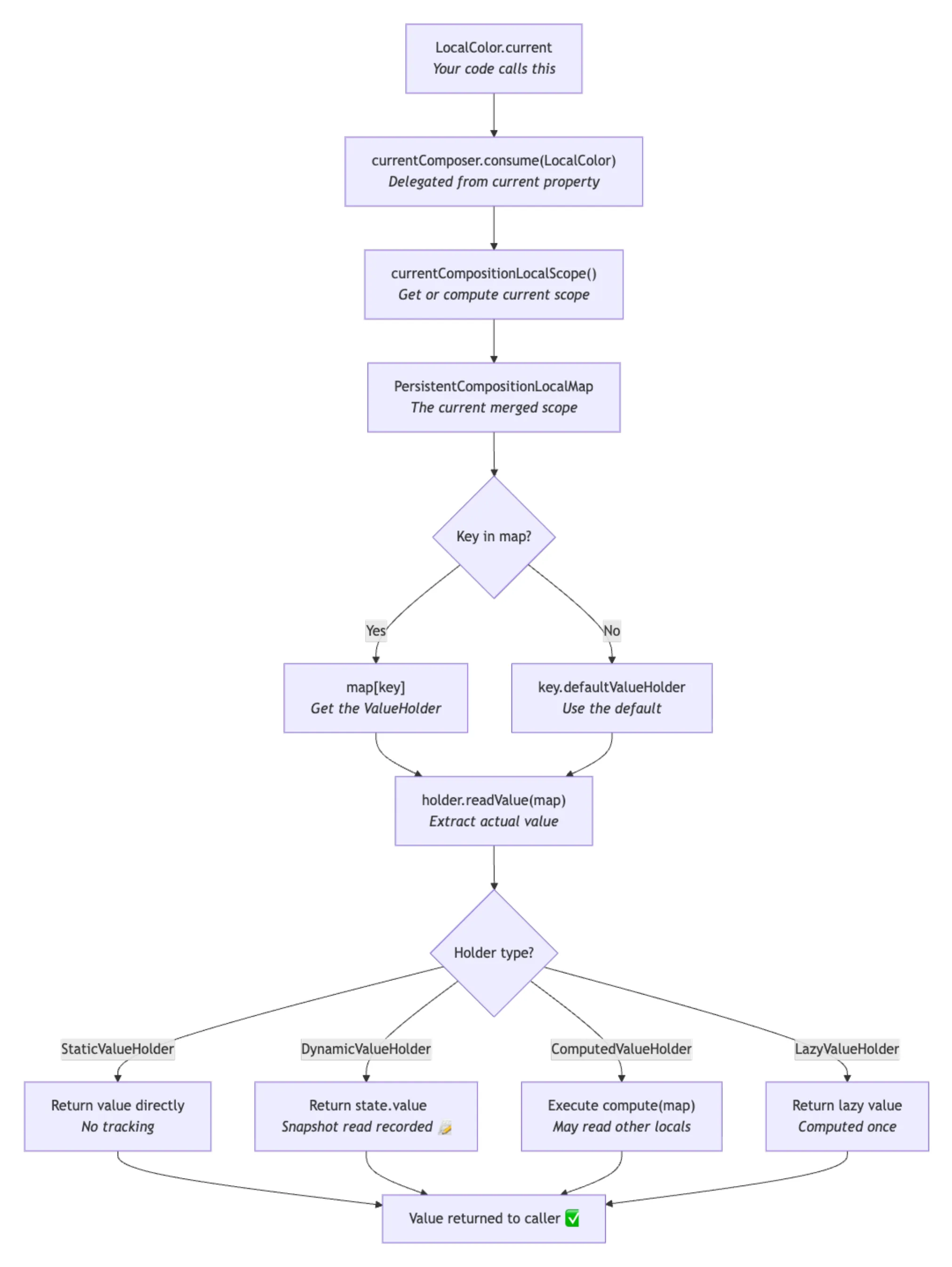
The Read Function
The core lookup logic is simple:
// Source: CompositionLocalMap.kt
internal fun <T> PersistentCompositionLocalMap.read(
key: CompositionLocal<T>
): T =
// Try to find the key in the map; if not found,
// use the key's default holder, then call readValue
// to get the actual value from the holder
getOrElse(key as CompositionLocal<Any?>) {
key.defaultValueHolder
}.readValue(this) as T
This single line does a lot:
- Look up the key in the current scope map
- If not found, fall back to the keyās
defaultValueHolder - Call
readValue()on the holder to get the actual value - Cast back to
T(the unchecked cast is safe because the key and value types are linked)
Concrete Implementation
The actual storage uses a trie-based persistent hash map from kotlinx.collections.immutable. A trie is a tree structure where keys are broken into smaller pieces (like individual hash digits) - this allows multiple maps to share common branches, making copy-on-write operations efficient:
// Source: PersistentCompositionLocalMap.kt
internal class PersistentCompositionLocalHashMap(
node: TrieNode<CompositionLocal<Any?>, ValueHolder<Any?>>,
size: Int,
) :
// Extends the immutable collections library's PersistentHashMap
PersistentHashMap<CompositionLocal<Any?>, ValueHolder<Any?>>(node, size),
PersistentCompositionLocalMap {
override fun <T> get(key: CompositionLocal<T>): T = read(key)
override fun putValue(
key: CompositionLocal<Any?>,
value: ValueHolder<Any?>,
): PersistentCompositionLocalMap {
// put() returns null if the value is unchanged (optimization)
val newNodeResult = node.put(key.hashCode(), key, value, 0)
?: return this
// Create new map with updated node and size delta
return PersistentCompositionLocalHashMap(
newNodeResult.node,
size + newNodeResult.sizeDelta
)
}
}
The putValue method shows the immutability pattern: instead of changing the map, it returns a new map (or this if nothing changed). The trie structure means only the path from root to the changed leaf is copied - everything else is shared.
š§ Composer Integration: The Heart of It
Now we reach the core implementation in GapComposer. This is where the value holders and maps come together with the composition runtime.

CompositionLocalProvidercallscurrentComposer.startProviders(values)- sincecurrentComposeris aGapComposerinstance (which implements theComposerinterface), it goes directly there.GapComposersaves the current scope and creates a new merged scope containing the provided values.- The content lambda executes with the new scope active.
- When content calls
LocalXxx.current, it callsconsume()on the sameGapComposer, which reads from the current scope. - After content finishes,
CompositionLocalProvidercallsendProviders(), which restores the previous scope.
This push/pop pattern means nested providers work correctly - inner providers shadow outer ones, and exiting a provider restores the outer scope.
Getting the Current Scope
Before diving into the code, a quick note on reader: Compose stores the composition tree in a SlotTable - a flat, array-based data structure using a gap buffer algorithm. The reader is a SlotReader that navigates this structure. It provides methods like:
parent/parent(group)- get parent group indexgroupKey(group)- get the key identifying a group typegroupAux(group)- get auxiliary data stored with a group (like provider maps)
Think of it as a cursor that can walk up and down the composition tree.
// Source: GapComposer.kt
private fun currentCompositionLocalScope(): PersistentCompositionLocalMap {
// Fast path: return cached scope if available
providerCache?.let { return it }
// Slow path: walk up the tree to find the nearest provider
return currentCompositionLocalScope(reader.parent)
}
private fun currentCompositionLocalScope(
group: Int
): PersistentCompositionLocalMap {
// ... inserting path omitted for simplicity ...
if (reader.size > 0) {
var current = group
// Walk up the group tree looking for a provider group
while (current > 0) {
if (
reader.groupKey(current) == compositionLocalMapKey &&
reader.groupObjectKey(current) == compositionLocalMap
) {
// Found it! Check for pending updates first,
// then fall back to stored value
val providers = providerUpdates?.get(current)
?: reader.groupAux(current) as PersistentCompositionLocalMap
providerCache = providers // Cache for later reads
return providers
}
current = reader.parent(current) // Move to parent group
}
}
// No provider found - use root scope
providerCache = rootProvider
return rootProvider
}
The providerCache is a performance optimization. During a single composition pass, many composables might read locals. Caching avoids repeated tree walks. The cache is cleared when entering/exiting provider groups.
Starting a Provider
// Source: GapComposer.kt
override fun startProvider(value: ProvidedValue<*>) {
val parentScope = currentCompositionLocalScope()
startGroup(providerKey, provider)
// Get the previous ValueHolder for this local (if any)
val oldState = rememberedValue().let {
if (it == Composer.Empty) null else it as ValueHolder<Any?>
}
// Ask the CompositionLocal to create/update the ValueHolder
val local = value.compositionLocal as CompositionLocal<Any?>
val state = local.updatedStateOf(value as ProvidedValue<Any?>, oldState)
// If the holder changed, remember the new one
val change = state != oldState
if (change) {
updateRememberedValue(state)
}
// Create the new scope by adding this value to the parent scope
val providers: PersistentCompositionLocalMap
val invalid: Boolean
if (inserting) {
// First composition: create new scope
providers = if (value.canOverride || !parentScope.contains(local)) {
parentScope.putValue(local, state)
} else {
parentScope // providesDefault and parent already has value
}
invalid = false
writerHasAProvider = true
} else {
// Recomposition: check if scope actually changed
// ... change detection logic omitted for simplicity ...
}
// Push invalidation state and set new scope as current
providersInvalidStack.push(providersInvalid.asInt())
providersInvalid = invalid
providerCache = providers
start(compositionLocalMapKey, compositionLocalMap, GroupKind.Group, providers)
}
The key insight here is the updatedStateOf call. This is where dynamic vs static behavior splits:
// Source: CompositionLocal.kt
override fun updatedStateOf(
value: ProvidedValue<T>,
previous: ValueHolder<T>?,
): ValueHolder<T> {
return when (previous) {
is DynamicValueHolder ->
if (value.isDynamic) {
// REUSE the existing MutableState, just update its value
// This triggers snapshot invalidation for readers āØ
previous.state.value = value.effectiveValue
previous // Return the same holder
} else null // Switching from dynamic to static
is StaticValueHolder ->
// Only reuse if value unchanged
if (value.isStatic && value.effectiveValue == previous.value) previous
else null
is ComputedValueHolder ->
// Only reuse if same lambda instance
if (value.compute === previous.compute) previous
else null
else -> null
} ?: valueHolderOf(value) // Create new holder if can't reuse
}
For dynamic values, the same MutableState instance is reused across recompositions. When previous.state.value = value.effectiveValue runs, the snapshot system notifies all readers of that state. This is the mechanism for fine-grained recomposition!
Consuming a Value
After all that complexity, consumption is refreshingly simple:
// Source: GapComposer.kt
override fun <T> consume(key: CompositionLocal<T>): T =
currentCompositionLocalScope().read(key)
It gets the current scope and calls read(), which we saw earlier handles the lookup and default fallback.
Ending a Provider
// Source: GapComposer.kt
override fun endProvider() {
endGroup()
endGroup()
providersInvalid = providersInvalidStack.pop().asBool() // Restore parent's invalid state
providerCache = null // Clear cache so next read walks the tree
}
Why two endGroup() calls? Looking back at startProvider(), it creates two nested groups:
- First group (
providerKey) - Wraps the provider itself and stores theValueHolderviarememberedValue() - Second group (
compositionLocalMapKey) - Stores the merged scope map as auxiliary data
This nesting allows Compose to store both the individual value holder (for reuse across recompositions) and the merged map (for scope resolution) in the slot table.
š Putting It All Together: The Complete Flow
Now that weāve seen all the pieces, letās trace what happens when you write LocalColor.current:

The critical difference is in the DynamicValueHolder path: calling state.value records a snapshot read. The snapshot system links this read to the current RecomposeScope. Later, when the state changes, only this scope (and others that read the same state) will recompose.
š Invalidation and Recomposition
Now that weāve seen the implementation details, hereās a quick summary of how the two recomposition strategies play out in practice:
Dynamic CompositionLocal Flow
- Provider calls
startProvider()with a new value. updatedStateOf()finds the existingDynamicValueHolder.- It updates
holder.state.value = newValue. - The snapshot system marks all readers of this state as invalid.
- On next frame, only those specific composables recompose āØ.
Static CompositionLocal Flow
- Provider calls
startProvider()with a new value. updatedStateOf()sees the value changed.- It creates a new
StaticValueHolder(canāt reuse the old one). - The new scope map is different from the old one.
providersInvalidis set totrue.- The entire content subtree must recompose because Compose doesnāt know who read this value š³.
When to Use Which (Examples):
| Use Case | Type | Reason |
|---|---|---|
| Theme colors šØ | Dynamic | May animate or change based on user preference |
| Text styles | Dynamic | May change with accessibility settings |
| Android Context | Static | Never changes during composition lifetime |
| Window insets | Static | Changes require full layout recalculation anyway |
| Computed accent colors | Computed | Derived from base theme color |
š” Practical Insights
Performance Things to Know
- Dynamic locals have per-read overhead: Each
LocalXxx.currentrecords a snapshot read. For locals read in tight loops or many places, this adds up. - Static locals have per-change overhead: Changing a static local recomposes everything below the provider. But if it never changes, thereās no overhead.
- Computed locals run on every read: The lambda runs each time you call
.current. Keep computations cheap, or use dynamic locals with remembered computed values.
The CompositionLocal system shows thoughtful API design:
- Simple surface API:
providesand.currentcover 99% of use cases. - Layered complexity: Value holders, persistent maps, and composer integration work together smoothly.
- Clear trade-offs: Dynamic vs static makes the performance implications obvious.
- Efficient implementation: Structural sharing, lazy evaluation, and precise invalidation minimize overhead.
The sealed class hierarchy ensures type safety. Value holders abstract storage strategies. Persistent maps enable efficient scope management. And the composer integration ties it all together with the rest of the composition system.
Understanding these internals helps you make better decisions: use compositionLocalOf for values that might change, staticCompositionLocalOf for stable configuration, and compositionLocalWithComputedDefaultOf for derived values. Place providers as close to consumers as practical, and remember that every LocalXxx.current call has implications for recomposition tracking.
Awesome. I hope youāve gained some valuable insights from this. If you enjoyed this write-up, please share it š, becauseā¦
āSharing is Caringā
Thank you! š Happy composing! š
Letās catch up on X or visit my site to know more about me š.