Hi Androiders 👋, there’s no doubt that Kotlin coroutines have become the standard in the Android world for multithreading and reactive programming. Coroutines are easy to use, but there’s always something that feels a bit complicated. I often get questions about the exact difference between Dispatchers.Main and Dispatchers.Main.immediate. In this blog, we’ll explore this in detail with an example.
Basics
Let’s go over some basics. Coroutines are supported by a thread pool. On the JVM, they use the java.util.concurrent.Executor API to manage execution for Dispatchers like Default and IO. On Android, they use the Handler APIs for Main dispatcher. For multi-platform, they use Promise APIs in JavaScript, and for native platforms like Apple, they use DispatchQueue under the hood. To understand this concept, I’ve written another blog that goes through the concept of coroutines from platform perspective and explains how delay works in coroutine. But for now let’s just talk about Android.
The CoroutineDispatcher handles dispatching tasks in coroutines, and each dispatcher must override the dispatch() method to execute tasks. HandlerContext is the implementation of Dispatchers.Main for Android platform. Here’s how its dispatch() implementation looks like:
override fun dispatch(context: CoroutineContext, block: Runnable) {
if (!handler.post(block)) {...}
// ...
}
In short, each time whenever we say coroutineScope.launch(Dispatchers.Main) { doSomething() } or withContext(Dispatchers.Main) { doSomething() } under the hood it works as handler.post { doSomething() }. It just executes that Runnable with Handler API.
Now let’s take a look at HandlerContext implementation from Dispatchers.Main.immediate perspective:
internal class HandlerContext private constructor(
private val handler: Handler,
private val name: String?,
private val invokeImmediately: Boolean = false
) : HandlerDispatcher(), Delay {
override val immediate: HandlerContext = if (invokeImmediately) this else
HandlerContext(handler, name, true)
override fun isDispatchNeeded(context: CoroutineContext): Boolean {
return !invokeImmediately || Looper.myLooper() != handler.looper
}
override fun dispatch(context: CoroutineContext, block: Runnable) {
if (!handler.post(block)) {
cancelOnRejection(context, block)
}
}
}
When Dispatchers.Main.immediate is accessed it creates the HandlerContext instance with same Handler instance but with last parameter invokeImmediately as true. Otherwise for Dispatcher.Main its value remains false.
Now notice there’s one more method: isDispatchNeeded. Official docs say:
[!NOTE] Returns
trueif the execution of the coroutine should be performed withdispatch()method. If this method returnsfalse, the coroutine is resumed immediately in the current thread, potentially forming an event-loop to prevent stack overflows.
So if isDispatchNeeded returns true then it submits the tasks to the threadpool/executor/handler otherwise synchronously on the current thread.
In HandlerContext, isDispatchNeeded() returns true if currently flag invokeImmediately is false and current looper is not as same as Handler’s (Main thread’s) looper. It means whenever these conditions are met, a task will be dispatched and dispatch() method will be invoked and ultimately for main thread it’ll execute task by posting the task to Handler (handler.post{}) by adding it to main thread’s event queue. It means, if currently task is being executed on the main thread and if flag invokeImmediately is true then this method will return false. In such case, dispatch won’t be performed and it’ll immediately executed on the same thread synchronously.
[!TIP] Do you know that Dispatchers.Unconfined also works in similar way?
Dispatchers.Unconfinedalso uses theisDispatchNeededcheck, but its implementation always returnsfalse, leading to immediate execution in the current thread. However, unlikeMain.immediate, if it suspends and resumes, it continues in the thread the suspending function used, which can lead to unpredictable thread switching.
In Android-Kotlin extensions, lifecycleScope, viewModelScope uses Dispatchers.Main.immediate as a dispatcher context.
Understanding with example
Now let’s understand it better with an example. In this example, let’s understand it with a simple UI implementation with ViewModel based UI state emission. UI will subscribe the state provided by the ViewModel i.e. UI will be consumer and ViewModel will perform operation and produce the state i.e. producer.
So let’s create combinations of producer and consumer. Let’s try using Dispatchers.Main and Dispatchers.Main.immediate for producer and consumer combinations.
| Example | PRODUCER_DISPATCHER | CONSUMER_DISPATCHER |
|---|---|---|
| 1 | 🟢 Dispatchers.Main.immediate | 🟢 Dispatchers.Main.immediate |
| 2 | 🟢 Dispatchers.Main.immediate | 🟠 Dispatchers.Main |
| 3 | 🟠 Dispatchers.Main | 🟢 Dispatchers.Main.immediate |
| 4 | 🟠 Dispatchers.Main | 🟠 Dispatchers.Main |
Simple code would look like:
class MainViewModel : ViewModel() {
private val _state = MutableStateFlow<String?>(null)
val state = _state.asStateFlow().filterNotNull()
fun process(input: String) {
viewModelScope.launch(PRODUCER_DISPATCHER) {
_state.value = input
}
}
}
class MainActivity : ComponentActivity() {
private val viewModel by viewModels<MainViewModel>()
private val items = mutableStateListOf<String>()
override fun onCreate(savedInstanceState: Bundle?) {
// ...
setContent {
Screen(
items = items.toList(),
onProcess = ::executeProcess,
onClear = { items.clear() }
)
}
observeState()
}
private fun observeState() {
lifecycleScope.launch(CONSUMER_DISPATCHER) {
viewModel.state.collect { state ->
items.add(state)
Log.d("StateStacktrace", Throwable().stackTraceToString())
}
}
}
private fun executeProcess() {
(1..5).forEach {
viewModel.process(it.toString())
}
}
}
Understanding the snippet:
MainViewModel: This ViewModel hoists astatefor UI consumption. It has a methodprocess()which upon execution launched task onviewModelScopewith PRODUCER_DISPATCHER as discussed above and it just sets value coming from UI to the_state.MainActivity: Simple activity that renders ComposableScreen.observeState()method observes a state coming from ViewModel and subscribed to the flow on CONSUMER_DISPATCHER. Notice that we also have logged something there with current stacktrace details. We’ll use it later to understand the sequence of execution.- On clicking the “Process” button on the UI,
executeProcess()is called. This function callsviewModel.process()five times, passing numbers from 1 to 5.
Here’s how UI looks like (Compose preview):

In the UI, these three circles with numbered texts are displayed from a list of items assuming currently items contents are [“1”, “2”, “3”].
Now let’s try the app with our examples having four combination of dispatchers as discussed above.
Example 1: Produce and Consume on 🟢 immediate
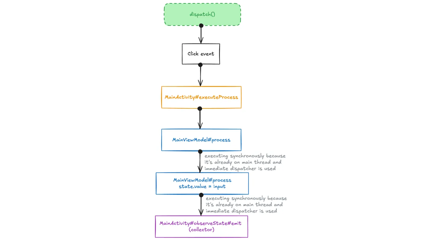
Each time “Process” is clicked, the 5 new text items are appearing on the UI. Now, if you remember, while collecting a flow of state, we logged the stack trace each time we received a new state. Let’s review it.
java.lang.Throwable
at dev.shreyaspatil.maindispatcherexample.MainActivity$observeState$1$1.emit(MainActivity.kt:95)
at dev.shreyaspatil.maindispatcherexample.MainActivity$observeState$1$1.emit(MainActivity.kt:93)
at kotlinx.coroutines.flow.StateFlowImpl.collect(StateFlow.kt:396)
at kotlinx.coroutines.flow.StateFlowImpl$collect$1.invokeSuspend(Unknown Source:15)
at dev.shreyaspatil.maindispatcherexample.MainViewModel.process(MainActivity.kt:61)
at dev.shreyaspatil.maindispatcherexample.MainActivity.executeProcess(MainActivity.kt:102)
at dev.shreyaspatil.maindispatcherexample.MainActivity.access$executeProcess(MainActivity.kt:67)
at android.view.ViewGroup.dispatchTransformedTouchEvent(ViewGroup.java:3144)
at com.android.internal.os.ZygoteInit.main(ZygoteInit.java:911)
The stack trace at the bottom starts with a click event being dispatched from a View. It then propagates a click event from a Compose API, which invokes MainActivity#executeProcess. This calls MainViewModel#process, and from there, it directly propagates through coroutines, then StateFlow APIs, and finally into MainActivity#observeState$emit (collector). This means, from a click event till flow collector, all the operations happened synchronously. Let’s visualize the process:

Since both PRODUCER_DISPATCHER and CONSUMER_DISPATCHER were using Dispatchers.Main.immediate and all operations were already running on the main thread, no separate dispatch operation occurred. Task executions were not managed by Handler#post(), even when the state was being observed in a coroutine or the ViewModel was launching a coroutine.
Example 2: Produce on immediate, consume on Main

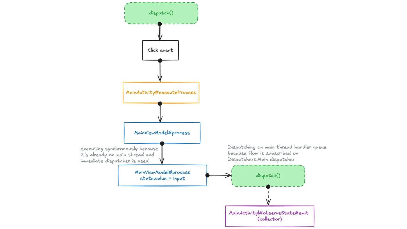
Strange, no? On clicking “Process”, only last item i.e. “5” is rendered and then even after clearing UI’s state (not ViewModel’s) the data is never processed again! Let’s take a look at this combination’s stacktrace.
java.lang.Throwable
at dev.shreyaspatil.maindispatcherexample.MainActivity$observeState$1$1.emit(MainActivity.kt:95)
at dev.shreyaspatil.maindispatcherexample.MainActivity$observeState$1$1.emit(MainActivity.kt:93)
at kotlinx.coroutines.flow.StateFlowImpl.collect(StateFlow.kt:396)
at kotlinx.coroutines.flow.StateFlowImpl$collect$1.invokeSuspend(Unknown Source:15)
at kotlin.coroutines.jvm.internal.BaseContinuationImpl.resumeWith(ContinuationImpl.kt:33)
at kotlinx.coroutines.DispatchedTask.run(DispatchedTask.kt:108)
at android.os.Handler.handleCallback(Handler.java:995)
at android.os.Handler.dispatchMessage(Handler.java:103)
at android.os.Looper.loopOnce(Looper.java:239)
at android.os.Looper.loop(Looper.java:328)
at android.app.ActivityThread.main(ActivityThread.java:8952)
at java.lang.reflect.Method.invoke(Native Method)
at com.android.internal.os.RuntimeInit$MethodAndArgsCaller.run(RuntimeInit.java:593)
at com.android.internal.os.ZygoteInit.main(ZygoteInit.java:911)
Nothing here. At very bottom we can see task has been newly executed on the Main thread and it is directly resuming on the StateFlow’s collector. Since this log is only added on the consumer side (flow collection), and this flow is collected on the Main dispatcher this time, not immediately, it means that each time a new value is produced in the flow, the collector will add the block to the main thread’s event queue (causing it to dispatch a call to Handler.post{}).
In short, when a click event is dispatched from the View APIs, the MainViewModel#process is called synchronously on the main thread, and flow collection occurs through dispatching.
Let’s visualize how this combination is working:

Okay, why only 1 item is getting collected on the UI side? Since we are using StateFlow here, StateFlow API has conflation behaviour. In the context of Flows (and data streams in general), conflation means that if a producer emits new values faster than a collector can process them, the intermediate, unprocessed values are effectively dropped. The collector is guaranteed to get the most recent value, but it might miss some values that were emitted while it was busy processing a previous one.
StateFlow’s Conflation Behavior: StateFlow is designed specifically as a state holder. It always holds a single, current value. Its conflation behavior is inherent and fundamental to its design:
-
Value Updates: When you update the
valueof aStateFlow(either by assigning tomutableStateFlow.valueor usingtryEmitoremit), the new value immediately replaces the previously held value.StateFlowdoesn’t maintain a buffer or queue of past values beyond the current one. -
Collector Perspective: When a collector is attached to a
StateFlow(using.collect { ... }), it first receives the current value. Then, whenever a new value is emitted after the collector has finished processing the previous one, the collector receives that new value. -
The Conflation: If multiple values are emitted to the
StateFlowwhile a collector is still busy processing a previously received value, that collector will only receive the very last value that was emitted before it became ready again. All the intermediate values emitted during its processing time are missed by that specific collector – they are conflated.
In our case, each time a value is produced by the ViewModel, it is collected from the UI side on the Main dispatcher. Before the dispatch can occur (main thread’s event queue polling) and execute the flow collection on the consumer’s side (Handler.post{}), the ViewModel finishes processing all the items submitted to it from “1” to “5.” This happens because it runs synchronously on the same thread, and no separate dispatch occurs while setting the state of the ViewModel. Consumer doesn’t get a chance to collect all the items and before that ViewModel finishes setting the last state as “5”, so UI just gets that. Even if the UI state is cleared and if “Process” is clicked again, the same thing happens. Since the previous state was “5” and the new state is still “5” after processing and this time as well consumer doesn’t gets chance to listen to all the updates and last state is “5” again, the emission is skipped because StateFlow only emits values if they are distinct.
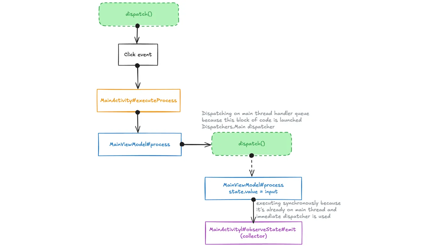
Example 3: Produce on Main, Consume on immediate
The behaviour seems similar as first example’s but difference is visible if we take a look on the stacktrace:
java.lang.Throwable
at dev.shreyaspatil.maindispatcherexample.MainActivity$observeState$1$1.emit(MainActivity.kt:95)
at dev.shreyaspatil.maindispatcherexample.MainActivity$observeState$1$1.emit(MainActivity.kt:93)
at kotlinx.coroutines.flow.StateFlowImpl.collect(StateFlow.kt:396)
at kotlinx.coroutines.flow.StateFlowImpl$collect$1.invokeSuspend(Unknown Source:15)
at kotlinx.coroutines.flow.StateFlowImpl.updateState(StateFlow.kt:349)
at kotlinx.coroutines.flow.StateFlowImpl.setValue(StateFlow.kt:316)
at dev.shreyaspatil.maindispatcherexample.MainViewModel$process$1.invokeSuspend(MainActivity.kt:62)
at kotlin.coroutines.jvm.internal.BaseContinuationImpl.resumeWith(ContinuationImpl.kt:33)
at kotlinx.coroutines.DispatchedTask.run(DispatchedTask.kt:108)
at android.os.Handler.handleCallback(Handler.java:995)
at android.os.Handler.dispatchMessage(Handler.java:103)
at android.os.Looper.loopOnce(Looper.java:239)
at android.os.Looper.loop(Looper.java:328)
at android.app.ActivityThread.main(ActivityThread.java:8952)
at java.lang.reflect.Method.invoke(Native Method)
at com.android.internal.os.RuntimeInit$MethodAndArgsCaller.run(RuntimeInit.java:593)
at com.android.internal.os.ZygoteInit.main(ZygoteInit.java:911)
The consumer side’s stack trace begins with the MainViewModel#process logic, where the StateFlow’s value is set, and the flow collector is called right away. On the producer side, each item from “1” to “5” is processed by dispatching a separate coroutine. This means a separate dispatch occurs five times, and the StateFlow’s value is set each time. However, since the collection is immediate and doesn’t require a separate dispatch for the collector (consumer), all values are directly sent to the consumer without missing any. Visualizing this would help understanding it better:

So even if the behavior of Example 1 and Example 3 looks the same, it is technically different. In Example 1, there were no dispatches on the Handler, whereas in this example, there are 5 dispatches from the producer side.
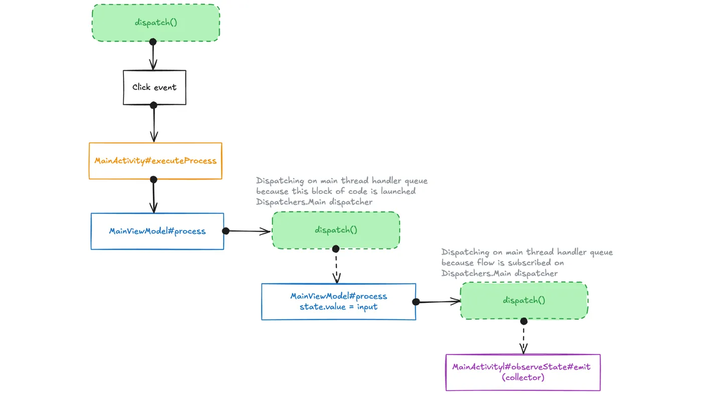
Example 4: Produce on Main, Consume on Main

The behaviour is same as Example 2’s and stacktrace would be same as well since in Example 2 as well, consumer uses Dispatchers.Main:
java.lang.Throwable
at dev.shreyaspatil.maindispatcherexample.MainActivity$observeState$1$1.emit(MainActivity.kt:95)
at dev.shreyaspatil.maindispatcherexample.MainActivity$observeState$1$1.emit(MainActivity.kt:93)
at kotlinx.coroutines.flow.StateFlowImpl.collect(StateFlow.kt:396)
at kotlinx.coroutines.flow.StateFlowImpl$collect$1.invokeSuspend(Unknown Source:15)
at kotlin.coroutines.jvm.internal.BaseContinuationImpl.resumeWith(ContinuationImpl.kt:33)
at kotlinx.coroutines.DispatchedTask.run(DispatchedTask.kt:108)
at android.os.Handler.handleCallback(Handler.java:995)
at android.os.Handler.dispatchMessage(Handler.java:103)
at android.os.Looper.loopOnce(Looper.java:239)
at android.os.Looper.loop(Looper.java:328)
at android.app.ActivityThread.main(ActivityThread.java:8952)
at java.lang.reflect.Method.invoke(Native Method)
at com.android.internal.os.RuntimeInit$MethodAndArgsCaller.run(RuntimeInit.java:593)
at com.android.internal.os.ZygoteInit.main(ZygoteInit.java:911)
In this example, the producer (ViewModel) dispatches tasks on the Main thread’s event queue, and the consumer (UI) also subscribes to the flow, which needs to be dispatched on the Main thread’s event queue. Let’s visualize this:

Whenever Handler.post{} is called, it internally keeps a queue of Runnables that are executed in order. In this example, both the producer and consumer need dispatching, which means the queue will first add 5 producer items, followed by the consumer’s dispatch for collection of item. According to the queue’s order, all the producer’s tasks will be processed from item “1” to “5.” By the time the consumer’s turn comes, the last value is already set to 5, so the consumer never gets a chance to collect the values from “1” to “4.”
Cool, that’s all about combinations of examples and here’s summary:
| Example | PRODUCER_DISPATCHER | CONSUMER_DISPATCHER | Behaviour | Collection at consumer side |
|---|---|---|---|---|
| 1 | 🟢 immediate | 🟢 immediate | Fully synchronous on Main thread. No event queing on main thread. | All items (1-5) |
| 2 | 🟢 immediate | 🟠 Main | Producer sync, Consumer dispatches; StateFlow Conflation. | Last item (5) |
| 3 | 🟠 Main | 🟢 immediate | Producer dispatches; Consumer sync. | All items (1-5) |
| 4 | 🟠 Main | 🟠 Main | Both dispatch; Producer queue finishes before Consumer; StateFlow Conflation | Last item (5) |
Resuming from non-main dispatcher to Dispatchers.Main.immediate
By now, you might understand how behavior changes when using combinations of Dispatchers.Main and Dispatchers.Main.immediate. As we learned earlier, the isDispatchNeeded() implementation causes this behavior. For the Main dispatcher, we learned that Dispatchers.Main.immediate doesn’t dispatch a task if it’s already running on the Main thread’s looper. But what happens if the immediate dispatcher is used and it’s being resumed from another dispatcher? Let’s see this small example:
fun example() {
lifecycleScope.launch(Dispatchers.Main.immediate) {
setLoading(true)
val profileData = withContext(Dispatchers.IO) { repository.fetchProfile() }
showProfile(profileData)
setLoading(false)
}
}
In this example, whenever example() is called, setLoading(true) runs immediately because it’s launched with the immediate dispatcher. On the next line, fetchProfile() is called by switching to the IO dispatcher. Once fetching is complete and profileData is loaded, the context switches back to the main thread. This time, isDispatchNeeded() will return true because the current looper is not the same as the Main thread’s looper, as the IO thread was just used. Therefore, dispatching occurs to the main thread, and then showProfile() and the following methods are called after dispatching to the main thread.
So, behind the scenes, the above snippet can be visualized like this:
fun example() {
setLoading(true) // Not dispatching to handler since it's on immediate
ioExecutor.execute {
val profileData = repository.fetchProfile()
// Currently it's on IO dispatcher. So will need to dispatch call to main thread.
handler.post {
showProfile(profileData)
setLoading(false)
}
}
}
That’s the beauty of coroutines. It just skips the writing of callback hell for developers and manages it well internally in such a way that we could synchronously write asynchronous code!
Why Choose immediate?
We’ve dug deep into how Dispatchers.Main and Dispatchers.Main.immediate work differently, especially regarding the isDispatchNeeded check and interaction with the Handler. This might leave you wondering: why would you explicitly choose immediate? And why did the AndroidX team decide to make Dispatchers.Main.immediate the default dispatcher for key extension scopes like lifecycleScope and viewModelScope?
The core reasons boil down to performance optimization and immediacy, particularly targeting the common case where coroutine work starts on the main thread and needs to interact with the UI promptly.
-
Avoiding Unnecessary Overhead:
- As we saw,
Dispatchers.Mainalways posts the coroutine’s execution block (as aRunnable) to the main thread’sHandlerqueue. - If your code launching or resuming the coroutine is already on the main thread, this
postoperation, while generally fast, still represents a small amount of overhead: creating theRunnable, enqueueing it, and waiting for theLooperto process it in a subsequent pass.Dispatchers.Main.immediate, thanks to itsisDispatchNeededcheck returningfalsewhen already on the main looper, skips thishandler.post()step entirely in that specific scenario. It executes the code directly and synchronously within the current execution flow. This micro-optimization avoids the queueing delay and object allocation associated with the post.
- As we saw,
-
Enhanced Responsiveness:
- Beyond raw performance,
immediateprovides, well, immediacy. Imagine a button click handler (running on the main thread) launching a coroutine usingviewModelScopeto update some state and maybe show a loading indicator immediately. - With
Dispatchers.Main.immediate, that initialsetLoading(true)call inside the coroutine runs right now, within the same event cycle as the button click handler. WithDispatchers.Main, thatsetLoading(true)would be posted to the Handler and run slightly later, after the current block of main thread work finishes and the Looper processes the queued item. While often imperceptible, usingimmediateguarantees the operation happens synchronously when possible, which can contribute to a snappier feel for UI updates initiated from the main thread.
- Beyond raw performance,
The AndroidX Choice
The designers of the AndroidX libraries likely chose Dispatchers.Main.immediate as the default for scopes like lifecycleScope and viewModelScope precisely because these scopes are heavily used for tasks tightly coupled with the UI lifecycle. Many operations initiated within these scopes start from main thread callbacks (like user interactions, lifecycle events, or observing data that was updated on the main thread). Using immediate optimizes for this frequent pattern, ensuring work happens without unnecessary dispatch delays when already on the correct thread.
And crucially, as we explored earlier, immediate doesn’t break things when you do need dispatching. When resuming from a background thread (like after a withContext(Dispatchers.IO) block), isDispatchNeeded correctly returns true, and the necessary handler.post{} occurs to get you back to the main thread safely. It aims to provide the best of both worlds: synchronous execution when safe and efficient, and proper dispatching when required.
But if instant execution is not needed and if we are fine to perform operations on main thread by posting task on main thread’s event queue, it’s preferred to use Dispatchers.Main.
I hope you got the idea about how exactly dispatcher Main and immediate works in the coroutine and how their behaviour changes in different cases 😃.
Awesome 🤩. I hope you’ve gained some valuable insights from this. If you enjoyed this write-up, please share it 😉, because…
“Sharing is Caring”
Thank you! 😄
Let’s catch up on X or visit my site to know more about me 😎.